1-상품명:
EPC-1 백만 위생 도자기 한 조각 화장실, 2 조각 화장실, 비데, 지능형 화장실, 탱크, 샤워 트레이, 아시아 쪼그리고 팬 등을위한 세라믹 식물.
EPC-1 백만
2-제품 키워드
위생 도자기 프로젝트에 대한 재단사 턴키 프로젝트 소용량 유리질 세라믹 공장
화장실, 분지, 샤워 트레이, cistern, 싱크대를 생산하는 위생 도자기 식물을위한 EPC 세라믹 프로젝트
위생 도자기 세라믹 식물, 씻어 분지, 화장실, 탱크, 샤워 트레이, 쪼그리고 앉는 팬을위한 턴키 프로젝트
삼-제품 그룹화
턴키 플랜트 -EPC 세라믹 위생 도자기
4-프로젝트 소개
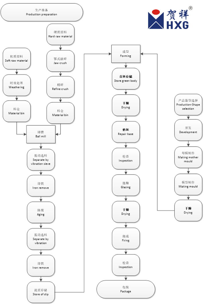
이 EPC 세라믹 위생 도자기 프로젝트는 1 백만 조각의 위생 도자기 도자기의 능력이있는 턴키 프로젝트입니다. 이 프로젝트는 고객 요구 사항에 따라 고객이 고품질 제품의 생산 및 판매를 달성 할 수 있도록 지원합니다.
이 프로젝트는 고객의 국가의 원재료 구조를 결합하여 고객이 원재료 준비, 유약 준비, 몰딩, 반 검사, 유약, 발사, 완제품 및 검사에서 프로세스 및 장비 선택의 각 단계를 설계 할 수 있도록 돕습니다.
원료 단계 : 고객이 좋은 슬립 포뮬러를 만들고 부드러운 원료 및 하드 원료를 분쇄하고 연삭 효율을 향상시키고 에너지를 절약하고 소비를 줄이는 데 도움이됩니다.
유약 준비 단계 : 고객의 유약의 특성에 따라 적절한 유약 준비 과정을 설계하고, 적절한 볼 밀, 자기 분리기 및 선별 공정을 선택하고, 자격있는 유약 슬러리를 고객에게 제공하십시오.
몰딩 단계 : 고객의 제품 특성 및 제품 용량에 따라 고객이 FFC 제품, 고압 주조 제품, 저압 주조 제품 등과 같은 적절한 성형 공정을 선택할 수 있도록 도와줍니다. 다른 성형 장비는 제품 구조. 우리 회사는 FFC 고압 주조 장비, 원피스 고압 주조 장비, 두 조각 화장실 고압 주조 장비, 분지 고압 주조 장비, 화장실 마이크로 압력 주조 장비 등을 갖추고 있습니다.
건조 단계 : 빠른 녹색 바디 건조실을 사용하여 여러 곡선이있는 방의 뜨거운 공기 분포를 제어하여 위생 도자기 녹색 몸체의 고품질 및 고분생 건조를 달성하십시오.
반 검사 단계 : 컨베이어 라인을 사용하여 반 검사를 농축하고 성형과 반 검사 사이의 합리적인 노동 분열을 실현하고, 성형 속도 및 반 검사 통과율을 향상시킵니다.
유약 단계 : 인공 유약과 기계적 유약의 결합 된 과정은 한편으로는 노동의 노동 강도를 크게 줄이고, 반면에, 스프레이의 질과 흰색 공백의 자격 비율을 향상시킵니다.
발사 스테이지 : 터널 가마 소성 기술을 사용하여 가마의 소성 온도는 1280 ° C만큼 높을 수 있으며 제품은 가마에서 효과적으로 일치 할 수 있으므로 제품의 다중 레벨 소성 및 출력을 실현합니다.
완제품 검사 단계 : 컨베이어 라인을 사용하여 특정 테스트 장비를 지원하고 제품 외관, 내부 누설, 외부 누설 및 다른 탐지 측면을 실현하여 판매 링크의 품질 위험을 줄입니다.
5-SErvice 내용물
생산 공정 설계, 프로세스 레이아웃 디자인, 장비 선택, 장비 공급, 장비 설치, 장비 시운전, 장비 운영 교육, 고압 생산 공정 서비스, 슬립 포뮬러 서비스, 생산 관리 서비스 등
6-형세
7-생산 기술 프로세스 :

8-물, 전기, 천연 가스 소비
가스 소비 | ||||||
1 | 연간 능력 | 1000000 | PCS. | |||
2 | 평균 체중 | 21 | kgs. | |||
3 | 총 중량 / 일년에 | 21000000 | kgs. | |||
4 | 단위 천연 가스 소비 | 0.198 | M3/킬로그램 | |||
5 | 연간 천연 가스 소비 | 4158000 | M3 | |||
6 | 연간 근무일 | 330 | 며칠 | |||
7 | 일일 가스 소비 | 12600 | m3. | |||
물 소비 | ||||||
제품 번호. | 상품명 | q'ty. | 단위 | 발언 | ||
1 | 물의 수량 | 7.3 | KGS / KGS 당 세라믹 당 | 생산, 삶, 발사 제어를 포함하십시오 | ||
2 | 연간 능력 | 1000000 | PCS. | |||
3 | 평균 체중 / 제품 당 | 21 | kgs. | |||
4 | 연간 물 소비 | 153300 | T | |||
5 | 연간 근무일 | 330 | 며칠 | |||
6 | 일일 물 소비 | 465 | T | |||
전기 소비 | ||||||
제품 번호. | 상품명 | q'ty. | 단위 | 세부 설명 | ||
1 | 전기 소비 / KGS 세라믹 | 0.531 | kWh / kgs 세라믹 당 | |||
2 | 연간 능력 | 1000000 | PCS. | |||
3 | 평균 체중 / 제품 당 | 21 | kgs. | |||
4 | 연간 총 소비 | 11151000 | kWh. | |||
5 | 연간 근무일 | 330 | 며칠 | |||
6 | 일일 소비 | 33791 | kWh. | |||
압축기 공기 소비 | ||||||
제품 번호. | 상품명 | q'ty. | 압축기 공기 기계 | 세부 설명 | ||
1 | 압축기 공기 소비 | 4sets. | 12.3m3 / min. | |||
9-프로젝트 케이스
L 디자인 및 인도네시아 ROCA 500000PCS / 연간 생산 능력 위생 도자기 프로젝트;
l 나이지리아 2500000pcs / 아프리카에서 연간 생산 능력 위생 도자기 프로젝트를 디자인하고 만듭니다.
l Uzbekistan 500000pcs / 연간 생산 능력 위생 도자기 프로젝트를 디자인하고 만듭니다.
l Turkmenistan 800000PCS / 연간 용량 위생 도자기 프로젝트 디자인
l VIGLACERA 프로젝트 750,000 / 연간 생산 능력을 설계하고 만들려면;
l bangladesh 600000pcs 위생 도자기 프로젝트를 디자인하고 만들려면;
l ceravi 400000pcs 위생 도자기 프로젝트를 디자인하고 만들려면;
l 앙골라 200000PCS 위생 도자기 프로젝트를 디자인하고 만들려면;
l LIXIL 600000PCS / 연간 하이 압력 주조 프로젝트를 디자인하고 만들려면;
l Cotto 100000pcs / 연간 하이 압력 주조 프로젝트를 디자인하고 만들려면;
l KOHLER HPCM 프로젝트를 디자인하고 만듭니다.
l Meilin HPCM 프로젝트를 디자인하고 만듭니다.
L 디자인 및 JOMOO 600000PCS / 연간 용량 위생 도자기 프로젝트;
l 서브 서브 HPCM 프로젝트를 디자인하고 만듭니다.
l 디자인과 Huida 4를 만드십시오태도1 백만 PC / 연간 생산 능력을위한 위생 도자기 프로젝트;
l 1 백만 PC / 연간 생산 능력을위한 독점적 인 위생 도자기 프로젝트를 디자인하고 만듭니다.
L은 100 만 PC / 연간 용량을위한 Dongpeng 위생 도자기 프로젝트를 디자인하고 만듭니다.
l 1 백만 PC / 연간 생산 능력을위한 SSWW 위생 도자기 프로젝트를 디자인하고 만듭니다.
L은 100 만 PC / 연간 용량을위한 Dongpeng 위생 도자기 프로젝트를 디자인하고 만듭니다.
l 1 백만 PC / 연간 용량을위한 화살표 위생 도자기 프로젝트를 디자인하고 만듭니다.
l 1 백만 PC / 연간 용량을위한 화살표 위생 도자기 프로젝트를 디자인하고 만듭니다.
l 중국에서 1 백만 PC / 연간 국가 정원 설계 및 제작;
l 2017 년에 3200 만 달러 회전율을위한 다른 사람들이 HPCM 프로젝트를 설계하고 만듭니다.
l 13 년에 Jomoo Ceramic Co에서 70Sets를 설계하고 제조 할 수 있습니다.
l Casting Line 150Sets in 13 년에 Huida에서
l 13 년에 Roca Tangshan에서 리프팅 라인 디자인
l 13 년에 Kohler 용 세척 분지를위한 Hi-Pressure Casting Line을 만듭니다.
l 디자인과 캐스팅 워크샵 (건조기 시스템 및 220Sets 주조 시스템)을 화살표합니다.
l Dongpeng Sanitary Ware Co.를위한 리프팅 캐스팅 머신 70Sets 만들기
l 리프팅 캐스팅 머신 30sets meilin 위생 도자기 유한 회사
l 중국의 Lixil Group을위한 리프팅 캐스팅 기계를 만들기 위해서.
l 중국의 Duravit에 대한 주조 라인을 만들기 위해서.
l Yongchun에서 Cistern Hi-Pressure Casting Machine을 생산합니다.
L은 2013 년에 파란 푸 (Falanduo)를위한 200,000 PC의 턴키 프로젝트를 설계하고 만들려고합니다.
L은 2014 년에 조주에서 120 세트의 주조 라인을 만들려고합니다.
L은 2014 년에 허난에서 고압 주조기를 만드는 것입니다.
L은 2014 년에 화살표로 50 세트 주조 선을 만들려고합니다.
L Meilin을 위해 2014 년에 3 세트의 물장 고압 주조 라인을 만들려면.
L은 2014 년에 40 세트 캐스팅 라인을 만들려고합니다.
L은 2014 년 당산 지역에서 100 세트 주조 및 시험기를 설정하도록합니다.
나는 2014 년에 유약을 위해 유약 선을 만들기 위해서.
l 2014 년에 Jomoo를위한 100 세트를 리프팅하는 주조 라인을 만들기 위해서.
l 2014 년 Morvirad에 대한 리프팅 캐스팅 라인을 만들기 위해서.
l 2015 년 투르크 메니스탄에서 300,000 명의 턴키 프로젝트를 설계하고 만들려면.
L은 2015 년 방글라데시에서 700,000의 턴키 프로젝트를 디자인하고 만들려고합니다.
l COTTO에 대한 4 세트를 설계하고 만드는 것.
l 디자인을 디자인하고 2 세트 탕산에서 물장 고압
l 조주에서 3 가지 세트를 디자인하고 만들기 위해.
l 기타 단일 기계 ------------------
L 원료 준비, 유약 준비, 금형 준비, 주조, 유약 및 최종 품질 관리, 화류 기술 (중국), 주식회사의 최종 품질 관리를 설계하고 제조하는 장비;
L MILIM G & G 도자기 (주)의 주조, 유약 및 최종 생산 검사 워크숍에서 제공되는 장비 설계 및 제조;
L은 원료, 유약 준비, 주조, 유약 및 최종 생산 검사, 독점적 인 120 만 PC의 연간 생산 능력 프로젝트의 워크숍에서 제공되는 설계 및 제조 장비;
L 원료, 유약 준비, 주조, 유약, 건조 및 최종 생산 검사, Jomoo Group Co., Ltd 용 600000 PC의 연간 생산 능력 프로젝트 설계 및 제조 장비;
L은 600,000 PC의 연간 생산 능력으로 Bolina Sanitary Ware Co., Ltd.의 설계 및 제조를 포함하여 턴키 프로젝트를 수행하기 위해;
L 당산 Cielo Ceramic Co., Ltd.는 1,000,000 PC의 연간 용량으로;
l 턴키 프로젝트, 연간 200,000 PC의 앙골라를 착수하고;
L은 Joyou Ceramic Co., Ltd.에 대한 설계 및 제조를 포함하여 턴키 프로젝트를 수행하기 위해 연간 용량 1,000,000 PC의
L Supor Factories 연간 생산 능력 2012 년 1 월 1,000,000 PC
L 장비 원료 준비, 유약 준비, 성형, 유약 및 제 1, 제 2, 제 3, 제 4 회, 제 5 회, 제작, 제 7 회 정교한 도자기 작품 및 11의 최종 품질 관리태도Huida 세라믹 (그룹) 유한 회사의 지점 작품
L은 Xinjiang Dipai Ceramic industry Co., Ltd. 200000pcs의 전체 기술 설계 및 장비 제조의 턴키 프로젝트를 수행하기 위해
L 장비는 원재료 준비 및 Huiyi Ceramic Co., Ltd.의 주조의 워크숍에서 제공됩니다 (Yidu City Hubei Province에서 찾습니다);
l 당산 위생 도자기 작품에 적용된 하북성 주 과학 기술의 샘플 생산 라인 프로젝트 인 워터 옷장에 대한 수직 일회성 전자 탈퇴 주조 및 성형 라인;
L 장비 2007 년 Monopy Ceramic Co., Ltd.의 워크샵을 형성하는 것;
L 턴키 프로젝트, Wobasan 위생 도자기 회사 인 D.P.R.KOREA의 설계 및 제조를 포함하여 2002 년 4 월에 연간 200,000 PC의 연간 생산 능력;
l 2003 년 세라믹 식물을위한 126 세트의 주조 라인을 만드는;
L 장비 원료 준비, 유약, 성형, 최종 품질 관리 및 2003 년 Mileman Sanitary Ceramic Co., Ltd.의 연장 프로젝트 실험실의 일부 악기;
l 원자재 준비, 곰팡이 준비 및 유약 준비 장비 설계 및 제조 및 Duravit 위생 도자기 유한 공사 2004 년 5 월;
l 원자재 준비 워크숍에서 제공되는 장비를 설계하고 제조하고, Hurali 세라믹 유한 회사의 유약 및 성형;
L Lehua Ceramic Sanitary Ware Co., Ltd.의 기술 개선 프로젝트에서 제공되는 설계 및 제조 장비;
L은 금형 준비, 성형, 유약 및 최종 도자기 품질 관리를 설계 및 제조 TAY SON PORCELAIN CO., LTD 2014 년 6 월에;
L은 금형 준비, 원료 준비, 성형 및 유약 준비 장비를 설계 및 제조 IMEX Sanitaryware 제조 세라믹 유한 회사 2005 년 8 월
l 원료 준비, 유약 준비, 주조 및 최종 도자기의 워크샵에서 제공되는 설계 및 제조 장비 2005 년 8 월에 Aoshen Fenghua Ceramic Co., Ltd.의 품질 관리;
l 캐스팅 및 최종 도자기 품질 관리 워크숍에서 제공되는 장비를 설계 및 제조하기 위해서. Cero Sanitary Ware Co., Ltd 2005 년 10 월;
l 원료 준비, 금형 준비, 유약 준비, 주조 및 유약 및 최종 도자기 품질 관리, 2005 년 12 월에 Wanhui 위생 도자기 주식회사의 최종 도자기 품질 관리를위한 설계 및 제조 장비;
L은 2006 년 6 월에 Huida Ceramic (Group) Co., Ltd.의 제 11 차 지점의 원료 준비, 유약 준비, 금형 준비, 주조, 유약 및 최종 품질 관리의 워크샵에서 제공되는 설계 및 제조 장비;
10-판매 시장
11-자주하는 질문
Q1. 엔지니어가 얼마나 오래 우리 공장에 도달 할 것인가?
우리의 애프터 판매 전문가가 귀하와 연락하고 합리적인 요청에 따라 최종 스케줄링을 확인합니다.
Q2. 설치를 끝내겠습니까?
우리는 기계 모델에 따라 설치 및 훈련을 완료 할 것입니다.
Q3. 엔지니어에 대해 우리는 무엇을 부과해야합니까?
엔지니어의 비자, 항공권, SIM 카드, 호텔, 식품 및 지역 교통 비용을 청구해야합니다.
Q4. 기계의 보증 기간은 얼마나됩니까?
우리의 모든 기계는 설치 완료부터 시작하여 1 년 보증을받습니다.
Q5. 1 년 보증 기간 후에 우리는 어떻게 할 수 있습니까?
우리는 또한 당신을 위해 서비스를 할 수 있지만, 기술자 100USD / 일에 대한 유료 급여가 필요합니다.
Q6. 보증서 안에서 부서진 부분이 어떻게 부서지면 어떻게 할 수 있습니까?
우리는 보증 기간 동안 무료 교체 부품을 표현할 것입니다.
Q7. 엔지니어가 영어를 이해합니까?
우리 엔지니어는 작은 영어를 이해합니다. 우리의 모든 엔지니어는 5 년 이상의 기계 설치 경험을 가지고 있습니다. 또한 신체 언어를 사용하여 고객과 의사 소통을 할 수 있습니다.
Q8. 엔지니어가 떠난 후에 기계 문제를 어떻게 해결할 수 있습니까?
일반적으로 설치가 끝나면 문제가 없을 것입니다. 문제가있는 경우에 대비하십시오. 언제든지 판매 전문가에게 연락 할 수 있습니다. 애프터 판매 부서에는 30 개의 엔지니어가 있습니다. 우리 엔지니어는 귀하의 설명에 따라 솔루션 비디오를 찍을 것입니다.
1-상품명:
EPC-1 백만 위생 도자기 한 조각 화장실, 2 조각 화장실, 비데, 지능형 화장실, 탱크, 샤워 트레이, 아시아 쪼그리고 팬 등을위한 세라믹 식물.
EPC-1 백만
2-제품 키워드
위생 도자기 프로젝트에 대한 재단사 턴키 프로젝트 소용량 유리질 세라믹 공장
화장실, 분지, 샤워 트레이, cistern, 싱크대를 생산하는 위생 도자기 식물을위한 EPC 세라믹 프로젝트
위생 도자기 세라믹 식물, 씻어 분지, 화장실, 탱크, 샤워 트레이, 쪼그리고 앉는 팬을위한 턴키 프로젝트
삼-제품 그룹화
턴키 플랜트 -EPC 세라믹 위생 도자기
4-프로젝트 소개
이 EPC 세라믹 위생 도자기 프로젝트는 1 백만 조각의 위생 도자기 도자기의 능력이있는 턴키 프로젝트입니다. 이 프로젝트는 고객 요구 사항에 따라 고객이 고품질 제품의 생산 및 판매를 달성 할 수 있도록 지원합니다.
이 프로젝트는 고객의 국가의 원재료 구조를 결합하여 고객이 원재료 준비, 유약 준비, 몰딩, 반 검사, 유약, 발사, 완제품 및 검사에서 프로세스 및 장비 선택의 각 단계를 설계 할 수 있도록 돕습니다.
원료 단계 : 고객이 좋은 슬립 포뮬러를 만들고 부드러운 원료 및 하드 원료를 분쇄하고 연삭 효율을 향상시키고 에너지를 절약하고 소비를 줄이는 데 도움이됩니다.
유약 준비 단계 : 고객의 유약의 특성에 따라 적절한 유약 준비 과정을 설계하고, 적절한 볼 밀, 자기 분리기 및 선별 공정을 선택하고, 자격있는 유약 슬러리를 고객에게 제공하십시오.
몰딩 단계 : 고객의 제품 특성 및 제품 용량에 따라 고객이 FFC 제품, 고압 주조 제품, 저압 주조 제품 등과 같은 적절한 성형 공정을 선택할 수 있도록 도와줍니다. 다른 성형 장비는 제품 구조. 우리 회사는 FFC 고압 주조 장비, 원피스 고압 주조 장비, 두 조각 화장실 고압 주조 장비, 분지 고압 주조 장비, 화장실 마이크로 압력 주조 장비 등을 갖추고 있습니다.
건조 단계 : 빠른 녹색 바디 건조실을 사용하여 여러 곡선이있는 방의 뜨거운 공기 분포를 제어하여 위생 도자기 녹색 몸체의 고품질 및 고분생 건조를 달성하십시오.
반 검사 단계 : 컨베이어 라인을 사용하여 반 검사를 농축하고 성형과 반 검사 사이의 합리적인 노동 분열을 실현하고, 성형 속도 및 반 검사 통과율을 향상시킵니다.
유약 단계 : 인공 유약과 기계적 유약의 결합 된 과정은 한편으로는 노동의 노동 강도를 크게 줄이고, 반면에, 스프레이의 질과 흰색 공백의 자격 비율을 향상시킵니다.
발사 스테이지 : 터널 가마 소성 기술을 사용하여 가마의 소성 온도는 1280 ° C만큼 높을 수 있으며 제품은 가마에서 효과적으로 일치 할 수 있으므로 제품의 다중 레벨 소성 및 출력을 실현합니다.
완제품 검사 단계 : 컨베이어 라인을 사용하여 특정 테스트 장비를 지원하고 제품 외관, 내부 누설, 외부 누설 및 다른 탐지 측면을 실현하여 판매 링크의 품질 위험을 줄입니다.
5-SErvice 내용물
생산 공정 설계, 프로세스 레이아웃 디자인, 장비 선택, 장비 공급, 장비 설치, 장비 시운전, 장비 운영 교육, 고압 생산 공정 서비스, 슬립 포뮬러 서비스, 생산 관리 서비스 등
6-형세
7-생산 기술 프로세스 :

8-물, 전기, 천연 가스 소비
가스 소비 | ||||||
1 | 연간 능력 | 1000000 | PCS. | |||
2 | 평균 체중 | 21 | kgs. | |||
3 | 총 중량 / 일년에 | 21000000 | kgs. | |||
4 | 단위 천연 가스 소비 | 0.198 | M3/킬로그램 | |||
5 | 연간 천연 가스 소비 | 4158000 | M3 | |||
6 | 연간 근무일 | 330 | 며칠 | |||
7 | 일일 가스 소비 | 12600 | m3. | |||
물 소비 | ||||||
제품 번호. | 상품명 | q'ty. | 단위 | 발언 | ||
1 | 물의 수량 | 7.3 | KGS / KGS 당 세라믹 당 | 생산, 삶, 발사 제어를 포함하십시오 | ||
2 | 연간 능력 | 1000000 | PCS. | |||
3 | 평균 체중 / 제품 당 | 21 | kgs. | |||
4 | 연간 물 소비 | 153300 | T | |||
5 | 연간 근무일 | 330 | 며칠 | |||
6 | 일일 물 소비 | 465 | T | |||
전기 소비 | ||||||
제품 번호. | 상품명 | q'ty. | 단위 | 세부 설명 | ||
1 | 전기 소비 / KGS 세라믹 | 0.531 | kWh / kgs 세라믹 당 | |||
2 | 연간 능력 | 1000000 | PCS. | |||
3 | 평균 체중 / 제품 당 | 21 | kgs. | |||
4 | 연간 총 소비 | 11151000 | kWh. | |||
5 | 연간 근무일 | 330 | 며칠 | |||
6 | 일일 소비 | 33791 | kWh. | |||
압축기 공기 소비 | ||||||
제품 번호. | 상품명 | q'ty. | 압축기 공기 기계 | 세부 설명 | ||
1 | 압축기 공기 소비 | 4sets. | 12.3m3 / min. | |||
9-프로젝트 케이스
L 디자인 및 인도네시아 ROCA 500000PCS / 연간 생산 능력 위생 도자기 프로젝트;
l 나이지리아 2500000pcs / 아프리카에서 연간 생산 능력 위생 도자기 프로젝트를 디자인하고 만듭니다.
l Uzbekistan 500000pcs / 연간 생산 능력 위생 도자기 프로젝트를 디자인하고 만듭니다.
l Turkmenistan 800000PCS / 연간 용량 위생 도자기 프로젝트 디자인
l VIGLACERA 프로젝트 750,000 / 연간 생산 능력을 설계하고 만들려면;
l bangladesh 600000pcs 위생 도자기 프로젝트를 디자인하고 만들려면;
l ceravi 400000pcs 위생 도자기 프로젝트를 디자인하고 만들려면;
l 앙골라 200000PCS 위생 도자기 프로젝트를 디자인하고 만들려면;
l LIXIL 600000PCS / 연간 하이 압력 주조 프로젝트를 디자인하고 만들려면;
l Cotto 100000pcs / 연간 하이 압력 주조 프로젝트를 디자인하고 만들려면;
l KOHLER HPCM 프로젝트를 디자인하고 만듭니다.
l Meilin HPCM 프로젝트를 디자인하고 만듭니다.
L 디자인 및 JOMOO 600000PCS / 연간 용량 위생 도자기 프로젝트;
l 서브 서브 HPCM 프로젝트를 디자인하고 만듭니다.
l 디자인과 Huida 4를 만드십시오태도1 백만 PC / 연간 생산 능력을위한 위생 도자기 프로젝트;
l 1 백만 PC / 연간 생산 능력을위한 독점적 인 위생 도자기 프로젝트를 디자인하고 만듭니다.
L은 100 만 PC / 연간 용량을위한 Dongpeng 위생 도자기 프로젝트를 디자인하고 만듭니다.
l 1 백만 PC / 연간 생산 능력을위한 SSWW 위생 도자기 프로젝트를 디자인하고 만듭니다.
L은 100 만 PC / 연간 용량을위한 Dongpeng 위생 도자기 프로젝트를 디자인하고 만듭니다.
l 1 백만 PC / 연간 용량을위한 화살표 위생 도자기 프로젝트를 디자인하고 만듭니다.
l 1 백만 PC / 연간 용량을위한 화살표 위생 도자기 프로젝트를 디자인하고 만듭니다.
l 중국에서 1 백만 PC / 연간 국가 정원 설계 및 제작;
l 2017 년에 3200 만 달러 회전율을위한 다른 사람들이 HPCM 프로젝트를 설계하고 만듭니다.
l 13 년에 Jomoo Ceramic Co에서 70Sets를 설계하고 제조 할 수 있습니다.
l Casting Line 150Sets in 13 년에 Huida에서
l 13 년에 Roca Tangshan에서 리프팅 라인 디자인
l 13 년에 Kohler 용 세척 분지를위한 Hi-Pressure Casting Line을 만듭니다.
l 디자인과 캐스팅 워크샵 (건조기 시스템 및 220Sets 주조 시스템)을 화살표합니다.
l Dongpeng Sanitary Ware Co.를위한 리프팅 캐스팅 머신 70Sets 만들기
l 리프팅 캐스팅 머신 30sets meilin 위생 도자기 유한 회사
l 중국의 Lixil Group을위한 리프팅 캐스팅 기계를 만들기 위해서.
l 중국의 Duravit에 대한 주조 라인을 만들기 위해서.
l Yongchun에서 Cistern Hi-Pressure Casting Machine을 생산합니다.
L은 2013 년에 파란 푸 (Falanduo)를위한 200,000 PC의 턴키 프로젝트를 설계하고 만들려고합니다.
L은 2014 년에 조주에서 120 세트의 주조 라인을 만들려고합니다.
L은 2014 년에 허난에서 고압 주조기를 만드는 것입니다.
L은 2014 년에 화살표로 50 세트 주조 선을 만들려고합니다.
L Meilin을 위해 2014 년에 3 세트의 물장 고압 주조 라인을 만들려면.
L은 2014 년에 40 세트 캐스팅 라인을 만들려고합니다.
L은 2014 년 당산 지역에서 100 세트 주조 및 시험기를 설정하도록합니다.
나는 2014 년에 유약을 위해 유약 선을 만들기 위해서.
l 2014 년에 Jomoo를위한 100 세트를 리프팅하는 주조 라인을 만들기 위해서.
l 2014 년 Morvirad에 대한 리프팅 캐스팅 라인을 만들기 위해서.
l 2015 년 투르크 메니스탄에서 300,000 명의 턴키 프로젝트를 설계하고 만들려면.
L은 2015 년 방글라데시에서 700,000의 턴키 프로젝트를 디자인하고 만들려고합니다.
l COTTO에 대한 4 세트를 설계하고 만드는 것.
l 디자인을 디자인하고 2 세트 탕산에서 물장 고압
l 조주에서 3 가지 세트를 디자인하고 만들기 위해.
l 기타 단일 기계 ------------------
L 원료 준비, 유약 준비, 금형 준비, 주조, 유약 및 최종 품질 관리, 화류 기술 (중국), 주식회사의 최종 품질 관리를 설계하고 제조하는 장비;
L MILIM G & G 도자기 (주)의 주조, 유약 및 최종 생산 검사 워크숍에서 제공되는 장비 설계 및 제조;
L은 원료, 유약 준비, 주조, 유약 및 최종 생산 검사, 독점적 인 120 만 PC의 연간 생산 능력 프로젝트의 워크숍에서 제공되는 설계 및 제조 장비;
L 원료, 유약 준비, 주조, 유약, 건조 및 최종 생산 검사, Jomoo Group Co., Ltd 용 600000 PC의 연간 생산 능력 프로젝트 설계 및 제조 장비;
L은 600,000 PC의 연간 생산 능력으로 Bolina Sanitary Ware Co., Ltd.의 설계 및 제조를 포함하여 턴키 프로젝트를 수행하기 위해;
L 당산 Cielo Ceramic Co., Ltd.는 1,000,000 PC의 연간 용량으로;
l 턴키 프로젝트, 연간 200,000 PC의 앙골라를 착수하고;
L은 Joyou Ceramic Co., Ltd.에 대한 설계 및 제조를 포함하여 턴키 프로젝트를 수행하기 위해 연간 용량 1,000,000 PC의
L Supor Factories 연간 생산 능력 2012 년 1 월 1,000,000 PC
L 장비 원료 준비, 유약 준비, 성형, 유약 및 제 1, 제 2, 제 3, 제 4 회, 제 5 회, 제작, 제 7 회 정교한 도자기 작품 및 11의 최종 품질 관리태도Huida 세라믹 (그룹) 유한 회사의 지점 작품
L은 Xinjiang Dipai Ceramic industry Co., Ltd. 200000pcs의 전체 기술 설계 및 장비 제조의 턴키 프로젝트를 수행하기 위해
L 장비는 원재료 준비 및 Huiyi Ceramic Co., Ltd.의 주조의 워크숍에서 제공됩니다 (Yidu City Hubei Province에서 찾습니다);
l 당산 위생 도자기 작품에 적용된 하북성 주 과학 기술의 샘플 생산 라인 프로젝트 인 워터 옷장에 대한 수직 일회성 전자 탈퇴 주조 및 성형 라인;
L 장비 2007 년 Monopy Ceramic Co., Ltd.의 워크샵을 형성하는 것;
L 턴키 프로젝트, Wobasan 위생 도자기 회사 인 D.P.R.KOREA의 설계 및 제조를 포함하여 2002 년 4 월에 연간 200,000 PC의 연간 생산 능력;
l 2003 년 세라믹 식물을위한 126 세트의 주조 라인을 만드는;
L 장비 원료 준비, 유약, 성형, 최종 품질 관리 및 2003 년 Mileman Sanitary Ceramic Co., Ltd.의 연장 프로젝트 실험실의 일부 악기;
l 원자재 준비, 곰팡이 준비 및 유약 준비 장비 설계 및 제조 및 Duravit 위생 도자기 유한 공사 2004 년 5 월;
l 원자재 준비 워크숍에서 제공되는 장비를 설계하고 제조하고, Hurali 세라믹 유한 회사의 유약 및 성형;
L Lehua Ceramic Sanitary Ware Co., Ltd.의 기술 개선 프로젝트에서 제공되는 설계 및 제조 장비;
L은 금형 준비, 성형, 유약 및 최종 도자기 품질 관리를 설계 및 제조 TAY SON PORCELAIN CO., LTD 2014 년 6 월에;
L은 금형 준비, 원료 준비, 성형 및 유약 준비 장비를 설계 및 제조 IMEX Sanitaryware 제조 세라믹 유한 회사 2005 년 8 월
l 원료 준비, 유약 준비, 주조 및 최종 도자기의 워크샵에서 제공되는 설계 및 제조 장비 2005 년 8 월에 Aoshen Fenghua Ceramic Co., Ltd.의 품질 관리;
l 캐스팅 및 최종 도자기 품질 관리 워크숍에서 제공되는 장비를 설계 및 제조하기 위해서. Cero Sanitary Ware Co., Ltd 2005 년 10 월;
l 원료 준비, 금형 준비, 유약 준비, 주조 및 유약 및 최종 도자기 품질 관리, 2005 년 12 월에 Wanhui 위생 도자기 주식회사의 최종 도자기 품질 관리를위한 설계 및 제조 장비;
L은 2006 년 6 월에 Huida Ceramic (Group) Co., Ltd.의 제 11 차 지점의 원료 준비, 유약 준비, 금형 준비, 주조, 유약 및 최종 품질 관리의 워크샵에서 제공되는 설계 및 제조 장비;
10-판매 시장
11-자주하는 질문
Q1. 엔지니어가 얼마나 오래 우리 공장에 도달 할 것인가?
우리의 애프터 판매 전문가가 귀하와 연락하고 합리적인 요청에 따라 최종 스케줄링을 확인합니다.
Q2. 설치를 끝내겠습니까?
우리는 기계 모델에 따라 설치 및 훈련을 완료 할 것입니다.
Q3. 엔지니어에 대해 우리는 무엇을 부과해야합니까?
엔지니어의 비자, 항공권, SIM 카드, 호텔, 식품 및 지역 교통 비용을 청구해야합니다.
Q4. 기계의 보증 기간은 얼마나됩니까?
우리의 모든 기계는 설치 완료부터 시작하여 1 년 보증을받습니다.
Q5. 1 년 보증 기간 후에 우리는 어떻게 할 수 있습니까?
우리는 또한 당신을 위해 서비스를 할 수 있지만, 기술자 100USD / 일에 대한 유료 급여가 필요합니다.
Q6. 보증서 안에서 부서진 부분이 어떻게 부서지면 어떻게 할 수 있습니까?
우리는 보증 기간 동안 무료 교체 부품을 표현할 것입니다.
Q7. 엔지니어가 영어를 이해합니까?
우리 엔지니어는 작은 영어를 이해합니다. 우리의 모든 엔지니어는 5 년 이상의 기계 설치 경험을 가지고 있습니다. 또한 신체 언어를 사용하여 고객과 의사 소통을 할 수 있습니다.
Q8. 엔지니어가 떠난 후에 기계 문제를 어떻게 해결할 수 있습니까?
일반적으로 설치가 끝나면 문제가 없을 것입니다. 문제가있는 경우에 대비하십시오. 언제든지 판매 전문가에게 연락 할 수 있습니다. 애프터 판매 부서에는 30 개의 엔지니어가 있습니다. 우리 엔지니어는 귀하의 설명에 따라 솔루션 비디오를 찍을 것입니다.